源龄生命
| 从源头管理健康
中文
中文
/
English
/
繁体
首页
Home
HMT4.0菌群移植
Nav
成功案例
Nav
健康资讯
Nav
招商加盟
Nav
关于我们
Nav
联系我们
Nav
Nature子刊:老年血液会迅速诱导年轻个体未老先衰
100014
发表时间:2022-08-19 09:54
实现“
返老还童
”一直是抗衰老领域科学家们的终极梦想。早在2005年,加州大学伯克利分校的
Irina Conboy
等人就在
Nature
发表论文
【1】
,通过“
异体共生
”
(人工建立年轻小鼠和老年小鼠连体“双胞胎
”
,使它们共享血液、器官和环境)
的实验发现,
年轻小鼠的血液能使老年小鼠肌肉组织和肝细胞再生,从而逆转了衰老的迹象。
这项研究引发了
一阵研究热潮,从那时起,
科学家们开始研究年轻人的
血液中是否含有某些特殊分子,可以作为人类的“青春之泉”,从而实现“返老还童”。
而近日,
Irina Conboy
教授发表的
一项最新研究则“反其道行之”,
通过年轻小鼠与老年小鼠交换血液来探索衰老的机制。
近期,
Irina Conboy
教授团队等在
Nature Metabolism
期刊上发表了题为:
Systemic induction of senescence in young mice after single heterochronic blood exchange
的论文
【2】
。
该研究通过“
异体共生
”
单次血液交换证明老年小鼠血液诱导年轻动物的细胞和组织衰老
;但如果在血液交换前用抗衰老药物治疗老年动物,就会减弱老年血液对年轻小鼠的促衰老影响。
该研究提出了一种新范式——
衰老过程可以由全身性衰老诱导来加速,而不仅仅是通过生物年龄的增长。
Irina Conboy
教授
随着时间推移,每个生命都将走向衰老,而衰老是许多慢性病的最大风险因素。虽然细胞衰老和机体衰老是两个不同的概念,但二者有着密切的联系。
当正常细胞暴露于复杂的应激环境下,就会产生包括基因组损伤、线粒体功能障碍、代谢失调等
衰老诱导因子
的
衰老细胞
(SnC)
。这些衰老细胞也会随着年龄的增长而增加,并释放出
衰老相关分泌表型
(SASP)
。SASP会以旁分泌的方式促进与年龄有关的表型和病理变化,但老年哺乳动物的生理性衰老细胞对其全身性的影响仍是未知的。
在这项新研究中,为了确定老年全身性环境的促衰老作用,研究人员在年轻和老年小鼠的
血清
与人类个体血浆中培养了非衰老的原代人和小鼠细胞。
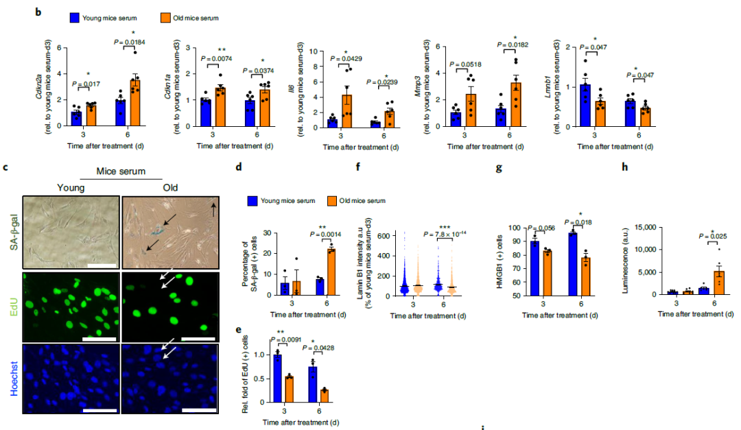
通过小鼠实验发现,与年轻小鼠
(4月龄)
的血清相比,老年小鼠
(32月龄)
的血清增加了衰老上调基因 Cdkn2a、Cdkn1a 和 SASP 因子 IL-6 和 Mmp3 的表达,降低了衰老基因 Lmnb1 的表达,衰老相关β-半乳糖苷酶
(SA-β-gal)
活性上调,以及细胞增殖减少。
值得注意的是,用老年小鼠血清处理的真皮成纤维细胞中诱导的衰老表型与年轻和老年小鼠血清50:50混合物诱导的衰老表型相似。这表明
老年小鼠血清在实验中占主导地位。衰老表型可以通过来自老年小鼠的血清转移到非衰老真皮成纤维细胞中。
研究人员发现,衰老循环环境的衰老转移似乎在小鼠和人类之间也是保守的,但这种转移是细胞和组织特异性的,因为它不涉及所有细胞类型
(例如,肺成纤维细胞或乳腺上皮细胞)
或所有标志物。当用来自年轻
(20-30 岁)
或老年
(60-70 岁)
个体的人血浆培养人原代肾上皮细胞时,
来自老年个体的血浆
在6天内
诱导了
多种衰老上调基因的表达增加。
为了确定衰老的全身性环境是否会在体内引起反式衰老反应,研究人员随后进行了老年小鼠
(22-24月龄)
和年轻小鼠
(3月龄)
的异体慢性血液交换。实验表明,
老年小鼠的血液诱导了年轻小鼠的细胞和组织衰老,包括肝脏、肾脏和骨骼肌细胞的老化、肝纤维化、近端肾小管损伤、肌肉力量下降等。
研究人员还发现,如果在血液交换前对老年小鼠使用
抗衰老药物
达沙替尼
加
槲皮素
(Senolytics类药物,能够靶向清除衰老细胞)
和
ABT263
(一种可诱导细胞凋亡的小分子Bcl-2抑制剂)
治疗,就会减弱年轻小鼠中衰老卫星细胞和衰老肌肉间质细胞的数量,防止年轻小鼠出现衰老症状。
此外,
当老年小鼠获得年轻小鼠血液后,肌肉内脂质和纤维化的积累减少,疲劳性降低,肌肉耐力提高,这
与以前年轻小鼠血液逆转衰老的研究结果一致。
然而,与接受载体处理老年小鼠血液的老年动物相比,接受 ABT263 治疗的老年小鼠血液的老年动物并未降低衰老标志物,也没有发生肌肉力量丧失、肾损伤、肝纤维化和缺乏身体耐力。这些发现表明,
老年个体的全身环境中还存在与独立于衰老细胞的其他因素。因此,这意味着清除衰老细胞与年轻全身性环境对年轻小鼠组织功能具有协同作用。
总的来说,
该研究表明哺乳动物的衰老似乎是由包括衰老相关的分泌表型在内的全身性因素驱动的,减少或消除这些因素有望产生延长健康寿命的新治疗策略。
论文链接:
1.https://www.nature.com/articles/nature03260
2.https://www.nature.com/articles/s42255-022-00609-6
分享到:
首页
关于我们
成功案例
健康
资讯
联系我们
合作咨询
ylfmt2050
(周一周日:9:00-22:00)
Copyright©2022All Rights Reserved 版权所有:源龄健康产业科技(深圳)有限责任公司
粤ICP备2020141030号-1